Kubernetes v1.33 : 드디어! Pod Virtical Scaling 기능 제공

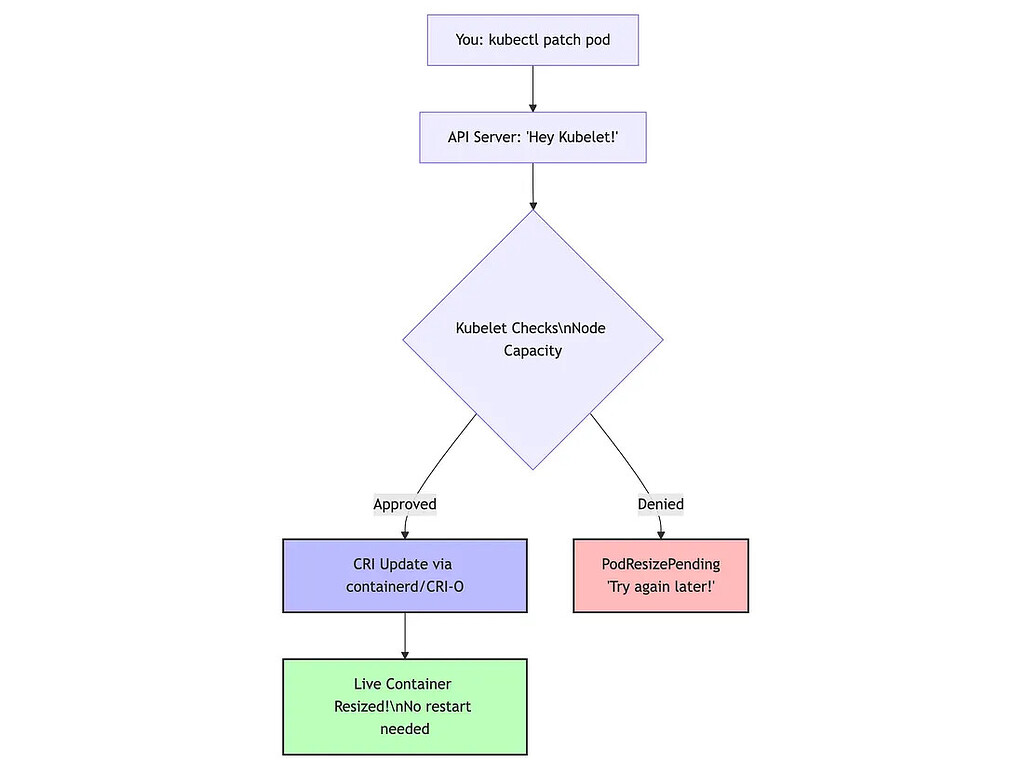
드디어, Kubernets v1.33에서, CPU와 Memery에 대한 resizing 기능을 제공했습니다. 이전까지는 한번 resource 할당을 하고 해당 Application에서 resource 부하로 문제가 되면, pod를 재시작해야만 했습니다만, v1.33에서는 이 문제가 해결 되었습니다. 더 이상 Feature Gate를 켤 필요 없이 바로 사용할 수 있어, Production Workload에도 한층 접근성이 높아졌습니다.
자세한 설명과 GKE(Google Kubernetes Engine) 환경에서 Kubernetes v1.33(Rapid Channel)이 적용된 상세 Demo 환경을 확인하세요.